AI/ML Development Services
[elementor-template id="37232"]
Full-Service Product Studio for Startups
[elementor-template id="37754"]
Developers for Hire for Product Companies
[elementor-template id="38041"]
QA and Software Testing Services
[elementor-template id="38053"]
View All Services
[elementor-template id="38057"]
Author:
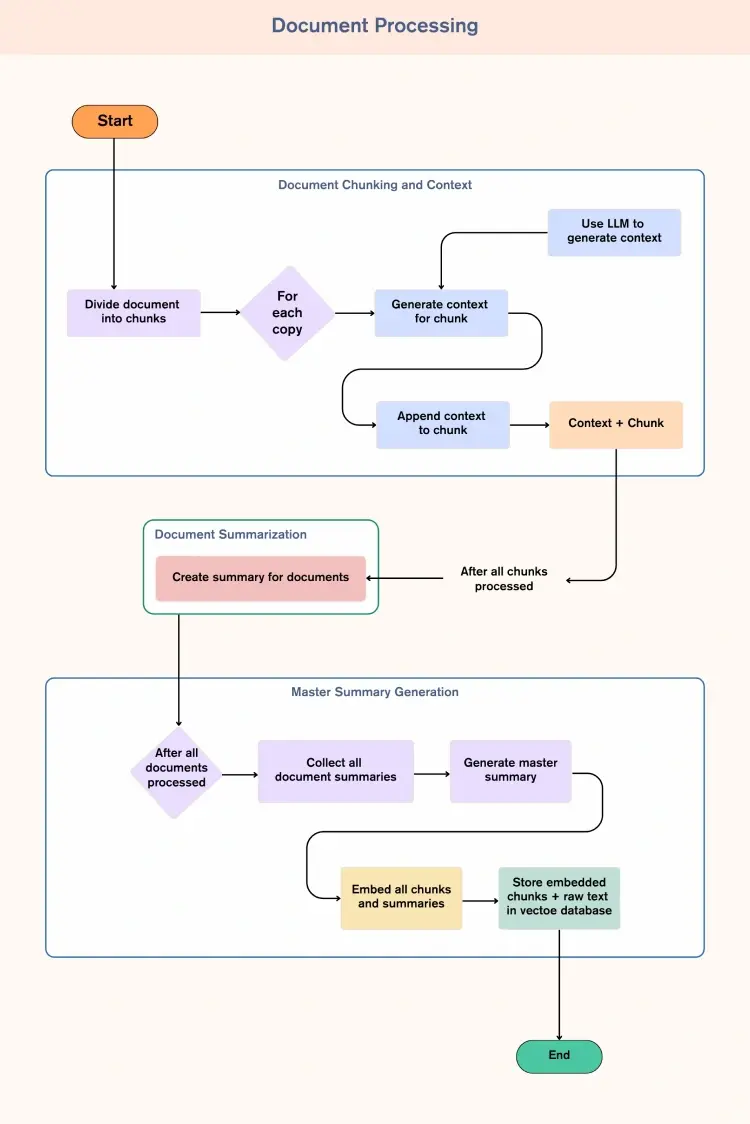
Document summarisation in RAG (Retrieval-Augmented Generation) is the process of generating structured, interpretive overviews of documents during ingestion, so the system understands what a file is about before a user ever asks a question.
Without summarisation, RAG pipelines store text but struggle to understand it. With it, they navigate knowledge.
Basic RAG pipelines treat documents like warehouses; they store information but don’t interpret it.
A standard RAG pipeline works like this:
This technically functions, but it fails in practice for one core reason: a chunk has no sense of the document it came from.
The result? Answers that are:
The root cause: Retrieval relevance is not the same as answer readiness. A chunk can match a query embedding perfectly and still fail to answer the question cleanly.
Document summarisation gives a RAG system the same “mental ladder” a skilled human reader builds when scanning an important file.
When a human reads an insurance policy, financial report, or legal agreement, they don’t process disconnected paragraphs. They build a hierarchy:
Summarisation encodes this hierarchy directly into the RAG pipeline via:
Layer
What It Provides
Document summary
What the file is, what it covers
Contextual chunk descriptions
Why a specific chunk is relevant
Collection summary
How documents differ from each other
This is what makes RAG stop being a search and start being knowledge navigation.
Behaves like: A document search assistant
Behaves like: Someone who has actually done the reading
The two architectures look similar on a diagram. They feel completely different in production.


Single-document retrieval is straightforward. Multi-document reasoning is where RAG breaks without summarisation.
For example, in a collection of insurance docs. Simple lookup queries, such as “What is the waiting period for cataract surgery?”, work reasonably well with chunking alone.
Enterprise users ask harder questions:
These are synthesis tasks, not lookup tasks. Synthesis requires hierarchy. Without document-level summaries, the retriever may return:
Each chunk may score high on embedding similarity. Together, they still fail to answer the question.
A collection-level summary closes this gap. It tells the system upfront: “These five policies differ mainly on waiting periods, room rent, restoration terms, value-added services, exclusions, and claim procedures.” Now the system has a map before it starts the trip.
Chunking stores memory. Summarisation creates judgment.
This creates a two-layer architecture:
In enterprise use cases, themes matter as much as facts. When users ask broad questions, “Which one is better?”, “Anything important I should know?” “What does this say about surgery?” A chunk-only system struggles because the question itself is underspecified. A summary-aware system has more room to interpret intent.
Summarisation is most critical in regulated, high-stakes, or multi-document RAG environments.
It becomes essential when your RAG system works with:
In these domains, missing context is expensive. A system that retrieves a clause but misses its exception creates risk. A system that summarises document structure first is more likely to surface the exception.
Summarisation also improves handling of vague user queries, common in enterprise settings:
Vague query
Why summarisation helps
“Which one is better?”
Summary provides comparative anchors
“What are the differences?”
Collection summary maps variation points
“Anything important I should know?”
Document summary defines what “important” means in context
“List all policies you know about.”
Corpus inventory from collection-level summaries
Note: The domains insurance and legal are just examples, and the system is valid for any domain that needs context across documents.
Summarisation is a one-time ingestion cost, not a per-query overhead.
The complexity it adds:
The payoff:
The right question is not: “Can we skip summarisation?”
The right question is: “How much answer quality are we losing if we do?” In most enterprise pipelines, the answer is: more than you expect.
If you’re working with policy documents, contracts, manuals, or internal knowledge bases, summarisation is one of the highest-leverage improvements you can make to your pipeline.
Ready to see how these numbers translate to your own data?
Document summarisation generates structured overviews of documents during ingestion, including document-level summaries and contextual chunk annotations. These give the retrieval system interpretive scaffolding so it can answer synthesis questions, not just lookup queries.
No. Chunking splits a document into retrievable segments. Summarisation creates a higher-level understanding of what those segments mean, what the document covers, and how it relates to other documents in the corpus.
No. Summarisation happens at ingestion time, not at query time. It is a one-time processing cost that improves retrieval quality on every subsequent user query, making it a latency prevention, not a latency overhead.
Use collection-level summaries when users will ask comparative questions across multiple documents, for example, comparing policies, contracts, or versions. A collection summary maps the key differences across the corpus so the system knows where to look before retrieval begins.
Long, structured documents with embedded exceptions, definitions, or conditional clauses benefit the most, such as insurance policies, legal agreements, compliance frameworks, operating manuals, and financial reports. These are documents where context and structure matter as much as the raw text.
Yes. When users ask under-specified questions like “which one is better” or “anything important I should know,” a summary-aware system can use document-level understanding to interpret intent. A chunk-only system has no basis for that interpretation.